企业服务
服务
  • 服务
  • 任务
小微魔方首页
> 创业社区 > 文章详情

2022年中国跨境电商合规服务行业发展洞察

2022-11-16

2

图片

跨境电商合规服务行业界定
合规服务帮助出海企业规避合规风险,具备需求刚性
我们以B2C跨境出口电商的业务模式和所需的服务来阐释合规服务在产业中的位置。整体来看,跨境出口电商管理运营与在国内电商平台上出售商品的流程整体基本相似,经营者在选定市场、更迭产品之外,还需要多方面的专业服务,以提升经营效率和成果,避免经营过程中的风险。现阶段国内出口商品主要销往市场成熟度高的国家和地区,这些市场相较国内普遍具备比较严格的市场规范,表现为产品安全、税收合规、知识产权保护、公平市场竞争等各个方面的较强监管。遵循海外的市场监管政策,既是为了保障国内经营者能够持续开展业务,也是我国出口经济进一步与国际接轨、实现更高水平全球化的必经之路。
图片
跨境电商合规服务行业分类
合规服务主要包含税务、产品、品牌及运营四大类
跨境电商合规服务主要包含四大类:一是以VAT服务为代表的税务合规服务,协助卖家与海外税务机关对接,处理税号申请及销售商品后产生的税务申报等工作,由于税务与财政密切相关,受到各国政府的密切关注,在各类合规服务中最具刚性,需求频率也较高;二是以EPR为代表的产品合规服务,此类服务面向海外市场对进口商品本身的品质、安全性、环保水平等的监管,帮助卖家顺利获取相关资质并与海外监管机构对接进行申报更新工作;三是以商标为代表的品牌合规服务,此类服务一方面确保国内卖家的品牌资质得到海外市场认可,另一方面防止国内卖家在使用品牌的过程中发生侵权行为而遭到诉讼;四是各类运营合规服务,由于海内外市场环境不同,电商平台和监管机构对市场竞争手段的容忍程度有差异,运营合规服务主要帮助企业规范营销、经营行为,防止因运营不合规受到平台处罚,从而导致经营者遭受损失。
图片
跨境电商卖家合规痛难点
法律、专业、语言问题和时空阻隔均可能给卖家带来损失
在欧洲等海外市场加强跨境电商监管的环境下,国内卖家需要应对的各类合规事项势必将日趋繁杂,未能履行合规义务带来的后果和损失也将更加严重。跨境电商卖家若自主应对各项合规工作将面临多方面困难,主要包括:不了解当地法律、不具备相关专业知识、语言能力不足、不在本地导致沟通不畅、时间成本和潜在损失显著等。如果未能充分满足海外监管需求,卖家可能面临电商平台商品下架乃至关店的限制,以及监管机构的处罚。本质上看,上述痛难点的根源在于卖家并非应对合规事项的专家,在这一领域的专业性和熟练度不足。基于合规工作复杂性的加强以及社会分工的一般规律,卖家将相关工作委托给专业的第三方服务商是必然趋势。
图片
VAT税务合规:行业背景和政策
以欧洲为核心的跨境电商市场不断加强VAT监管执行力度
增值税(VAT)在跨境电商业务流程中被广泛征收,海外发达国家市场普遍需要卖家根据收入自行申报和缴纳,与国内的征收方式有所不同。2012-2016年前后,随着亚马逊“全球开店”服务的规模落地以及eBay、速卖通等平台的渗透,大量国内卖家涌入海外市场,但并未严格执行当地税务政策。随着交易量的扩大,跨境电商带来的税收损失在2016-2017年引起了当地监管部门的强烈关注,欧盟地区、英国和其他相关国家政府陆续出台政策加强对VAT的监管和征收力度。2020年7月,欧洲理事会作出决议进行税改,对VAT税务的管理和征收方式进行细化管理,并严格要求亚马逊等电商平台配合税务机关进行VAT税号注册、VAT征收等工作,对跨境电商卖家的监管执行力度进一步加强。
图片
英国和欧盟的电商VAT法规为现行主要政策依据
当前国内跨境电商卖家向欧洲地区销售商品主要依据欧盟2020年颁布的增值税法规进行VAT税号注册和税务申报,2021年英国正式脱欧之后另外颁布了电商增值税相关法规,但条款设置和此前实行的欧盟法规相似。欧盟和英国增值税法规的主要影响为两方面:1)明确和加强了电商平台所负的连带责任,加强了通过平台规范VAT税务合规的执行力度;2)取消了部分免征VAT的优惠政策,明确了现行政策下由平台代收或卖家自行申报的条件。欧盟和欧洲各国持续加强税务合规管理力度,显著加大了国内卖家的合规成本。
图片

VAT税务合规:服务和优势

高效完成注册申报,精确算税,规避税务合规风险

在跨境电商税务合规工作日趋复杂的环境下,卖家对第三方的专业税务合规服务产生了显著需求。服务商介于卖家和海外税局之间,帮助卖家梳理政策要求、整理所需资料,并向海外税局或者事务所进行转递申报工作,再向卖家反馈申报结果并进行后续对接。税务服务由第三方专业合规服务商代理符合社会分工趋势,具备流程高效、精确算税、风险规避和成本优化等优势。在传统模式下,服务商经由线下渠道,由会计师/律师/税务师执行相关工作,而近年来随着国内外云计算技术、互联网产业的发展,税务合规服务转向SaaS化,使得此前经由人工完成的注册申报工作能够借助API接口、通过SaaS服务渠道自动完成,从而大幅提升申报的效率。本报告第二章将进一步论述产业发展历程和要素。

图片
品牌合规:行业背景和政策
品牌建设需求与地区/平台合规要求催生品牌合规服务
品牌建设正在成为跨境电商经营越来越重要的部分,这一趋势的动力一方面来自于内部经营策略的变化——跨境电商商业模式从铺货模式转变为精品路线,品牌认证的需求上升;另一方面,地区及平台合规要求的加强也促进了这一趋势的形成——跨境电商行业对品牌合规的需求与监管强度高度相关,欧美等国家对知识产权本就较为重视,从而推动了品牌合规需求的增加。如果跨境电商卖家未能及时完成相关合规工作,往往会面临罚款甚至强制关店的风险。亚马逊作为全球最大的跨境电商平台,其对品牌合规的管理政策具备代表性,下图以亚马逊为例展示了平台对品牌合规中知产大类合规的要求。
图片
品牌合规:核心产品和服务

以商标注册、专利注册以及版权保护为主,申报流程已成熟

各类品牌合规服务中需求最显著的是商标注册以及专利认证两类,除此之外版权保护也受到了市场较多的关注。各国密集出台相关法规要求,监管机构和平台对商标、专利以及版权的审查更加严格。商标及专利注册不可跨地区,不同国家和地区需要分别办理,且商标注册必须通过本地律师递交材料才能申请,而当前市场上存在第三方机构购买当地律师证挂靠的情况,属于不合规行为,这一不合规行为存在日后认证被取消的风险。商标、专利注册以及版权保护流程相对固定,易于实现线上化收集材料,但实际申报难以脱离线下,并且认证时间较长、专业性较高,大部分国内卖家会采取第三方机构代办的形式。

图片
产品合规:行业背景和政策
合规细则繁杂,市场监管趋严,合规服务成跨境电商的刚需
跨境电商产品合规标准类目繁多,大多围绕“安全”和“环保”两大主题,但不同国家和地区制定的具体标准细则有所差异:欧盟国家常用的合规标准包括CE、RoHS和EPR等,英国自脱欧后单独推行UKCA等标准,美国常用合规标准有CPC、FDA等,各国标准下又涵盖面向多个商品类别的多项指令,申请流程比较复杂。随着时间发展,各产品合规标准在不断改写、更新,产品合规管控范围扩大,监管力度加强,2021年前后监管显著趋严,亚马逊、速卖通、eBay等平台也开始更加直接地参与市场监管,商家不合规经营被处罚的可能性加大,跨境电商对于产品认证合规服务的需求更加旺盛。
图片
产品合规:核心产品和服务

主要分为EPR注册申报、授权代表和检测认证三类

当前跨境电商合规服务机构的核心产品合规服务为EPR类、授权代表类和检测认证类。其中业务流程主要为:①收集客户产品信息、店铺信息和营业执照等相关资料或收取被测试样品;②确定适用指令;③官网注册;④完成申报。产品合规服务中注册和申报环节越来越多地采用了线上形式以提升认证效率并缩短服务履约时效。此外,因产品认证领域存在专业性壁垒,大多跨境电商合规服务机构与专业的第三方检测机构形成深度合作,高质量、高效率地一站式满足客户的产品认证需求。

图片
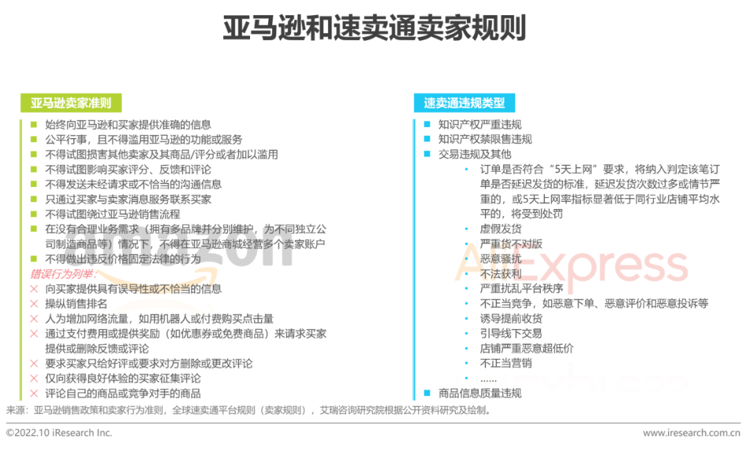
运营合规服务简述
信息准确和公平竞争是保障合规运营的关键词
亚马逊、速卖通等跨境电商平台都出台了规范卖家运营行为的准则,以亚马逊和速卖通为例,信息准确、公平竞争和不得绕过平台销售流程等是卖家准则中的核心内容。其中,信息准确指买家收到的商品须符合卖家对商品类别、参数、材质和规格的描述或承诺;公平竞争指卖家不得影响买家反馈或恶意损害其他卖家及其商品评分;不得绕过平台销售流程指卖家不能提示用户访问任何外部网站或从其他渠道完成交易。当卖家违反准则时,会面临账号冻结、罚款等风险,因此保障运营合规对跨境电商卖家也十分必要。
图片
图片
行业发展历程:需求视角
品牌合规需求先行,VAT税务合规为当前市场主体
图片
行业发展历程:供给视角
国内合规市场处于快速成长期,SaaS渗透率将进一步提升
图片
VAT税务合规市场规模
2021年VAT税务合规的市场规模达到8.5亿元,未来5年CAGR为25.3%
在各国合规政策的激励下,近年来中国跨境电商VAT税务合规市场规模显著增长,在整个跨境电商合规服务市场中占据重要组成部分。2020年欧洲政策监管力度加强,带动税务合规需求激增,由于政策落地的滞后性,2021年成为近年来VAT税务合规市场规模增速最快的一年:经核算,2021年中国跨境电商税务合规市场规模达到8.5亿元,较2020年增长约51.1%;到2026年这一市场规模有望增至26.2亿元,未来5年复合增长率约为25.3%。
图片
VAT税务合规SaaS服务市场份额
跨境电商合规服务CR5约为50%,中长尾供应商格局分散
经核算,2021年国内跨境电商VAT税务合规服务市场CR5约为50%,其中,欧税通以约24%的份额位居第一,辰海集团以约9%的市场份额位居第二,腾邦会计事务所、J&P会计事务所和美鸥合计约占17%的市场份额。由于SaaS服务模式的渗透以及跨境电商合规行业需求的增长,该市场腰、尾部呈现出较为分散的市场格局。国内头部的VAT税务合规服务商同样提供EPR认证服务。与VAT税务合规服务市场相同,目前在EPR领域头部集中度也较高,其中,欧税通等仍旧是表现亮眼的领先企业。
图片
发展要素:平台和站点
西欧五国市场较重要,传统业务核心位于英国
本报告在行业发展历程章节提及,由于当前国内的跨境电商合规业务以VAT业务为核心,而欧洲是全球VAT监管力度最强的地区,预计未来这一趋势仍将延续,且西欧发达国家电商经济发达,因此,当前西欧诸国是国内跨境合规服务商争抢的重要存量市场。英、法、德、意、西五国是亚马逊在欧洲最初开设的五个全球站点国家,其中英国站点开设最早,且在英国脱欧之前一直是亚马逊欧洲站的主站点,国内在英国站点注册的存量卖家也是最多的,导致英国成为了近年来国内跨境电商合规服务行业的“兵家必争之地”。
图片
亚马逊全球站点的部署引导跨境电商合规服务行业布局
亚马逊是全球规模最大的跨境电商平台,对国内跨境卖家也有着极高的吸引力。跨境电商合规服务商基本跟随亚马逊全球站点的开始来拓展当地的服务。亚马逊的全球站点开设主要以国家经济实力和市场规模为导向,早期站点都开始在北美、西欧、中印等市场较发达地区;亚马逊在拉丁美洲开设站点的巴西、墨西哥位列2021年拉丁美洲国家GDP总量的第1、2位,在非洲开设站点的埃及是2021年非洲GDP规模第2大的国家。海外媒体报道,预计到2023年亚马逊还会在哥伦比亚、智利、尼日利亚、南非开设站点(均为所在洲GDP规模靠前的国家),上述国家可能会成为跨境电商合规服务商争夺市场的新“战场”。
图片
发展要素:国家和地区
欠发达国家电商市场增速较快,跨境电商业务存在广阔机会
纵观全球各大地区的电商以及跨境电商发展情况,可以观察到:自2014年至2020年,全球各地的B2C交易规模都实现了增长,而跨境电商的交易额规模增速较电商业务增长显著更快,尤其是亚太、中东&非洲、以及拉丁美洲三大地区——相较于北美和西欧两大发达市场,上述地区的跨境电商业务存在广阔机会,亚马逊近年来的站点设立规划也验证了这一趋势。相较于亚马逊,eBay、速卖通等一些其他国内卖家常用的跨境平台本身也在欠发达地区有更多的业务部署,我们认为随着上述地区国家经济和B2C电商市场规模的进一步增长,国内卖家以及合规服务商的市场布局也都会向其倾斜。
图片
跨境电商合规服务商图谱
图片
图片
服务流程:规范化
合规服务势必向规范化、透明化的方向发展
随着跨境电商的进一步发展,各国政府对跨境电商卖家经营的合规管理将逐渐严格。在早期监管力度较为温和、大量服务商多采取线下服务方式的时期,由于流程不透明,部分第三方合规机构可能存在“钻空子”的取巧行为,通过这些本身不合规的行为和流程完成的认证在监管趋严后具备极大的被取消的风险。在SaaS推广、监管力度加大以及卖家需求日渐复杂等因素的推动下,合规服务商自身的业务流程也必将更加规范和透明化,未能坚持合规、透明经营的服务商的竞争力和影响力将逐步减弱。
图片
服务方式:数字化
数字化服务流替代传统人工,服务效率持续提升
传统税务模式下,注册税号不仅需要委任目标地的会计师,还需要以纸质文件的形式进行层层地递交、确认和下发、回传,涉及客户、销售、文员、会计师助理、会计师和税局等一系列主体,流程链条很长,过程中耗费的时间、人工等成本高昂,出错率高,SaaS模式反之。2019年开始,SaaS模式出现,从材料提交至获得税号的流程大大缩短,在RPA、人工智能及API直联等技术赋能下完成注册或申报流程时长低至秒级,极大地降低了执行成本。另外,SaaS技术也已向产品合规认证渗透,主要应用于注册和申报环节,同样在一定程度上实现了降本增效。
图片
产业形态:集成化
头部服务商业务范畴将进一步扩大,提供一站式服务
除对卖家店铺运营等行为的基本准则规范外,受政府监管压力传导,以亚马逊为主的跨境电商平台对平台卖家的合规要求越来越严苛。以亚马逊为例,其近年来不断更新政策,对卖家的合规性监管范畴由税务合规、品牌合规继续延伸至产品合规。与此同时,这三类合规标准不断在地域、指令等维度细化,如VAT税号监管范畴逐渐由德国站卖家增加至欧洲其他国家,产品合规在CE、CPC等基础上新增了EPR等合规标准,卖家需要遵守的合规条目持续增加。从平台层面的监管动作走向可以窥见,跨境电商服务行业由单点式的、分散的合规走向一站式的、集成的合规是必然趋势。
图片
竞争格局:集中化
头部SaaS品牌将进一步占领用户心智,头部效应愈发显著
跨境电商合规服务产业发展初期,市场处于“野蛮生长”阶段,合规机构、事务所机构和个人代理等纷纷入局,市场格局相对比较分散。随着产业发展,基于SaaS模式开展的合规业务逐步成为市场主流,SaaS型服务商渗透率持续提升。其中,头部服务商凭借规范化的服务流程、数字化的服务模式和集成化的服务形态更具盈利能力,占据主要市场份额。由于大多跨境电商卖家往往并不了解合规流程,无法衡量合规失败需要付出的代价,为了降低合规风险,他们会更倾向于选择知名度和美誉度更高的品牌,头部服务商的竞争优势将会进一步明确。
图片